
河南省人民政府关于
优化调整赋予乡镇(街道)
行政处罚权的通知
各省辖市人民政府,济源示范区、航空港区管委会,省人民政府各部门:
为深入贯彻落实党的二十大和二十届三中全会关于完善基层综合执法体制机制的决策部署,健全我省乡镇(街道)综合行政执法赋权事项评估和动态调整制度,推动赋权工作更加规范、科学、精准,省政府对赋权事项进行优化调整,制定了《河南省赋予乡镇(街道)行政处罚权指导目录(2025年)》(以下简称《指导目录》)。现将《指导目录》印发给你们,并将有关事项通知如下。
一、按程序编制承接事项清单
各地要结合工作实际从《指导目录》中选取事项,编制乡镇(街道)综合行政执法承接事项清单。承接事项清单可以由省辖市政府(含济源示范区、航空港区管委会)统一编制,也可以经省辖市政府同意后由县级政府编制。省辖市政府统一编制承接事项清单的,经省辖市政府常务会议研究通过后由省辖市政府向社会公布并组织实施。县级政府编制承接事项清单的,经县级政府常务会议研究通过并报所属省辖市政府同意后,由县级政府向社会公布并组织实施。编制承接事项清单要充分征求乡镇(街道)和有关行业主管部门的意见。承接事项清单由省辖市政府报省政府备案,省司法厅承担具体备案管理工作。
乡镇(街道)以乡镇政府(街道办事处)名义行使承接的行政处罚权,原行政执法部门在乡镇(街道)区域内不再行使。乡镇(街道)依法实施与承接的行政处罚权有关的行政检查、行政强制措施。《指导目录》中未明确行政处罚权行使范围的事项,原则上由乡镇(街道)全部承接;确需明确行政处罚权行使范围的,要在确保乡镇(街道)与原行政执法部门权责明晰的前提下,在承接事项清单中明确。
本通知印发前经省政府批复交由乡镇(街道)相对集中行使的行政处罚权不在《指导目录》内的,由相关省辖市政府及时公布取消。取消后乡镇(街道)不再承接的行政处罚权由原行政执法部门继续行使。
二、动态调整《指导目录》和承接事项清单
省政府按照积极稳妥、宜放则放、科学合理的原则对《指导目录》进行动态调整,原则上每三年调整一次。各地、各部门可以向省司法厅提出《指导目录》调整建议,省司法厅要统筹考虑执法需求、承接能力、运行实效、评估结果等因素,结合法律、法规、规章立改废释情况向省政府提出调整建议,经省政府批准后公布。各地要定期组织评估承接事项清单落实情况,可以根据需要在《指导目录》内按承接事项清单编制程序进行调整。
三、加强组织实施
各省辖市政府要加强对赋予乡镇(街道)行政处罚权工作的组织领导、统筹推进、督促指导。县级政府要建立工作协调机制,明确乡镇(街道)与原行政执法部门之间的权责边界,强化乡镇(街道)综合行政执法编制、人员、装备、工作经费等方面的保障。原行政执法部门要加强与乡镇(街道)的协调配合,强化业务培训指导,为乡镇(街道)制定实用、易操作的执法工作指引,提供专业技术支持。乡镇(街道)要加强执法能力建设,充实综合行政执法队伍力量并保持稳定,提升执法人员法治意识和职业素养,切实做到严格规范公正文明执法。司法行政部门要加强对乡镇(街道)综合行政执法的规范指导、协调监督。
省司法厅要会同省委编办等有关部门,加强对赋予乡镇(街道)行政处罚权工作的跟踪指导,对实施过程中出现的重要情况和问题要及时请示、报告。
附件:河南省赋予乡镇(街道)行政处罚权指导目录(2025年)
乡镇作为基层的行政单位,承担着大量的公共事务管理职责,以前面临着“权责倒挂”的尴尬。
河南省司法厅相关负责人介绍说,近年来,河南积极推进乡镇(街道)综合执法改革,加强执法规范化建设,提高乡镇(街道)执法能力,提升了基层治理效能。
通过“一体执法+治理联动”,兰考县以高效能治理助推高质量发展。兰考当地推动执法重心下移,乡镇综合行政执法大队一体统筹实施所有下放到乡镇的执法权限,设置城市管理、市场监管、自然资源、消防环保4个中队,实施统一调度、联合执法,构建“上路执法一辆车、处理问题一班人、出了问题找一家”的大综合执法体系。为了提升基层执法能力,兰考制定完善执法队员管理规范,严格落实“十严禁”“十不准”,深入推进严格规范、公正文明执法,切实提升服务意识和水平。
行政处罚权下放后,部分乡镇目前还面临着“接不好、管不好”的挑战。
省司法厅相关负责人介绍说,目前,我省乡镇(街道)赋权事项评估和动态调整制度还不够健全,需要进一步规范行政处罚权下放的程序、明确下放的范围、加强组织实施。
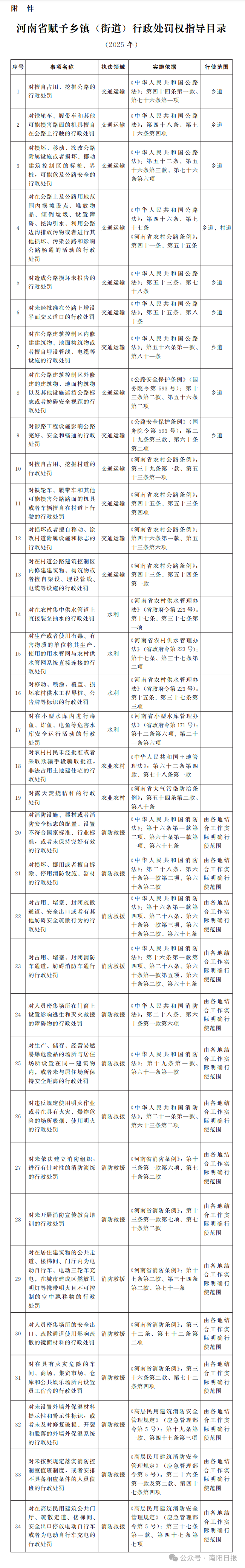
此次发布的《指导目录》,涵盖交通运输、水利、农业农村、消防救援等多个领域,共34项具体事项。其中,交通运输领域聚焦乡道、村道保护,如擅自占用挖掘公路、损坏附属设施等处罚;水利领域涉及农村供水、小型水库管理;农业农村领域包含非法占地建房、露天焚烧秸秆等;消防救援领域则覆盖消防设施维护、疏散通道占用等常见隐患治理。
在动态调整机制方面,《指导目录》原则上每三年调整一次,各地各部门可向省司法厅提出调整建议,由其结合执法需求、承接能力、法规变动等因素统筹后报省政府批准。各地也可定期评估承接清单落实情况,在目录范围内按程序自主调整,确保赋权与基层实际需求精准匹配。
省司法厅相关负责人介绍说,《通知》的印发,可进一步推动基层高效能治理,将基层管理迫切需要且能有效承接的行政处罚权赋予乡镇(街道),推进行政执法权限和力量向基层延伸和下沉,构建简约高效的基层管理体制。